网站首页
学校概况
学校文化
校徽、校歌
校训
办学思想
学校特色
教风
学风
规章制度
学校领导
党总支书记:安刚
副校长:张雪峰 (主持工作)
副校长:王志坚
副校长:宋涛
办公导航
机构设置
联系方式
对外交流
新闻中心
校内新闻
通知公告
教育资讯
党团建设
党
党务公开
党员活动
党员学习
政策文件
工会
获得荣誉
工会小组
工会活动
团
团队活动
团员发展
教育教学
教学活动
学法导航
课改前线
课题研究
校本课程
研究性学习
社会实践
德育常规管理
学生发展指导
班主任天地
心灵驿站
心里解密
心里故事
心里自助
心里信箱
家校之桥
特色建设
特色介绍
课程建设
团队建设
成果展示
学子天空
学生会
学生社团
学生活动
学生作品
招考资讯
中招专栏
高考专栏
>
新闻中心
>
校内新闻
>
三中动态
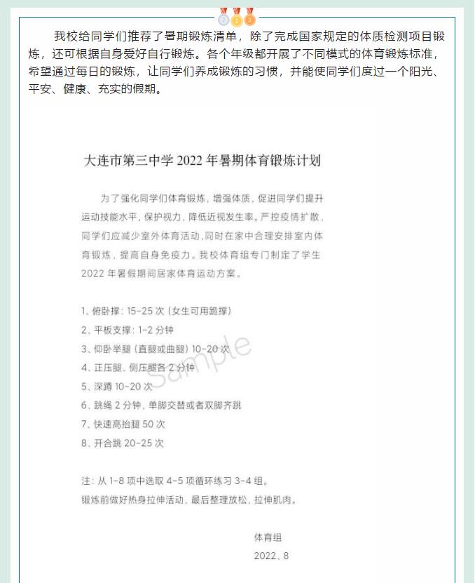
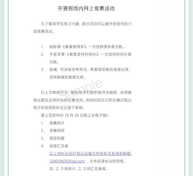
活力暑假,悦享运动
联系电话:123456789 固定电话:0411-88888888
公司地址:大连市沙河口区付佳新天地
技术支持:大连整合科技